一、核心要点
1、双重识别模式:无人机必须同时具备广播式和网络式两种运行识别功能。
2、强制性与不可关闭:识别功能在无人机依靠自身动力移动时全程自动发送信息,且不允许被手动关闭。
3、关键信息广播:发送的信息包括无人机的唯一身份码、实时位置、高度、速度、运行状态等。
4、失效安全管控:识别功能失效时,无人机无法起飞;飞行中失效,需能自动告警并执行返航、降落等安全措施。
5、明确过渡期:为新旧设备落地提供了清晰的时间表。

二、两种运行识别模式
1. 广播式运行识别 (Broadcast Mode)
无人机以不指定对象的方式,通过特定无线电频率与传输协议,广播运行识别信息,并由相应接收与处理系统进行接收与数据处理的运行识别模式。(如下图)

2. 网络式运行识别 (Network Mode)
无人机通过网络主动将无人机的运行识别信息发送至相应接收系统,并由相应数据处理系统进行处理的运行识别模式。(如下图)

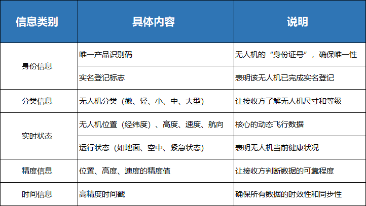
三、需要发送哪些信息
标准详细规定了无人机每次“喊话”所包含的数据内容,确保信息的标准化和有效性。

四、关键技术要求
1、更新频率:信息的更新和发送时间间隔不大于1秒,保证监控的实时性。
2、信号强度:对蓝牙和Wi-Fi广播的发射功率有明确要求,确保有效覆盖范围(例如,轻型及以上无人机蓝牙平均EIRP不小于6dBm)。
3、防篡改设计:无人机系统需具备防篡改或破坏的功能设计,防止识别信息和发送模块被恶意修改或破坏。
4、数据存储:无人机本地需滚动存储至少120飞行小时的识别信息,且不可手动删除。
5、运行识别功能模块应符合电磁兼容性要求。
五、安全冗余与失效处置
1、起飞前自检:运行识别发送模块功能失效时,无人机不能起飞。
2、空中应急处置:飞行中若广播式识别功能失效,必须向系统操控员提供告警并应具备悬停/空中盘旋、返航、降落、开伞等一种或多种处置能力。
六、实施时间
1、新生产的无人机:自 2026年5月1日 起必须符合本标准,不具备运行识别发送功能的不应实施运行。
2、已销售并使用中的无人机:
a.生产厂家须在本标准发布后12个月内,按标准要求加装运行识别模块。
b.针对加装运行识别模块的无人机,享有36个月的过渡期以完全满足标准的全部要求。
c.过渡期结束后,所有无人机必须完全符合本标准方可飞行。
